
6月10日,第十六届绍兴市大学生创业创新大赛决赛在浙江工业大学之江学院圆满落幕,大赛由绍兴市人力资源和社会保障局、绍兴市教育局、绍兴市科技局、绍兴市农业农村局、绍兴市退役军人事务局、共青团绍兴市委、绍兴市残疾人联合会七部门联合主办。大赛以“活力绍兴 聚创未来”为主题,进一步弘扬“大众创业、万众创新”精神,更好释放创业带动就业的倍增效应,实现高质量充分就业。
绍兴市人民政府副秘书长徐丽东,绍兴市人力社保局党组书记、局长钱勇军,浙江工业大学之江学院院长金伟娅等出席大赛颁奖典礼,徐丽东和金伟娅分别致辞。
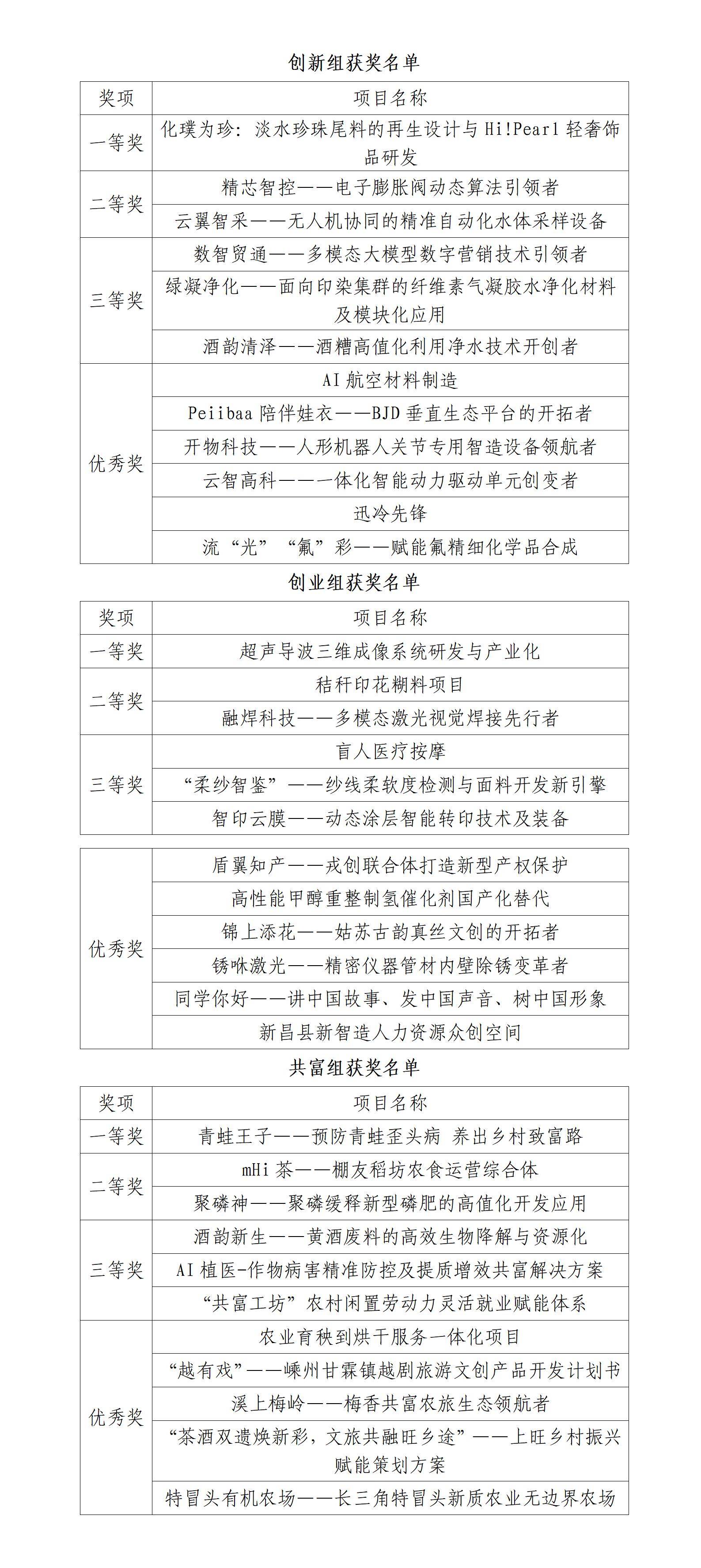
决赛后,举行了颁奖典礼。各主(协)办单位、在绍高校、获奖选手出席颁奖典礼,颁发一等奖3名,二等奖6名,三等奖9名,优秀奖18名,及本次活动的优秀组织奖。


颁奖典礼上,市人力社保局与市市场监管局进行创业“领飞”合作计划框架协议签订仪式,该协议旨在依托“大企带小店”平台,发挥企业、协会、联盟等“大企”在产业链条、经营管理、人才储备、商标品牌、关键技术等方面优势,帮扶创业项目尽早落地、持续做大做强。

中国银行绍兴市分行为企业提供金融支持授信。2023年人力社保部门和中国银行联合推出稳岗扩岗专项贷款以来,已为全市334家企业发放稳岗扩岗贷款20.93亿元。另外,中国银行绍兴市分行、绍兴银行、瑞丰农村商业银行对大赛三个组别的一等奖创业项目授予最高50万元的创业担保贷款。

本次大赛分为创新组、创业组和共富组三个赛道,自5月启动以来,全国参赛选手踊跃报名,共有322个项目通过资质审核,进入正赛。项目覆盖先进制造、现代服务、乡村振兴、银发经济、绿色经济等方向。
6月7日至8日,入围项目负责人参加了大赛训练营,两位国家级创业导师通过“集中授课+案例分析+模拟路演+一对一辅导”帮助选手进行项目价值挖掘、拓展商业思维、优化路演技巧、提升项目水平等方面指导。

6月8日至9日为初赛评审阶段,五位专家从创新型、示范性、引领性、社会价值、带动就业、项目团队、发展现状和前景等方面进行了公平公正的评审,最终创新组、创业组和共富组三个赛道各评选出12个项目进入决赛。
6月10日,决赛邀请经济学者、院校导师、创投界人士等15位专家组成评委团。通过项目路演、评委提问等环节,最终“化璞为珍——淡水珍珠尾料的再生设计与Hi!Pearl轻奢饰品研发”“超声导波三维成像系统研发与产业化”“青蛙王子——预防青蛙歪头病 养出乡村致富路”三个项目分别从三个赛道脱颖而出,摘得桂冠。

颁奖典礼后,共富组及相关企业负责人赴柯桥区湖塘街道兴华村共富工坊实地参观学习,分享交流创业经验。市人力社保局相关负责人解读了创业创新和企业扶持政策,龙头企业分享了关于共富乡村的创业创新实践经验。活动特设痛点破局对话,邀请“大企带小店”相关代表,直面发展难题,共商解决方案,为探索共富路径提供了宝贵实践参考。

目前,绍兴市以创业赛事为活动载体,积极构建“绍城筑梦、创赢未来”创业服务体系,自2010年起已连续举办绍兴市大学生创业创新大赛共计16届,累计征集项目2130个,评选出获奖项目519个,已成为在绍大学生创业创新的重要服务平台。
下一步,绍兴市将继续深入实施创新驱动发展战略,坚持创业带动就业,不断提升创业政策的精准度和创业服务能力,积极鼓励大学生创新创业,鼓励自主创新,培育新质生产力,进一步引导扶持一批优秀创业项目落地,以高质量创业带动高质量就业。

责任编辑:kj005
随着海丝中央法务区自贸先行区(以下简称“自贸先行区”)建设的加速推进,其对具备国际视野、精通法律规则、熟悉两岸及国际事务的高素质法商融合...
荣埠电力启动大连核心区域战略工程辽宁荣埠电力工程有限公司正式启动大连核心区域输变电工程及分布式能源综合开发项目前期筹备工作,标志着这家成立于2024年的新兴电力...
随着AI等新兴技术蓬勃发展,传统劳动市场的供需模式正被深度重构,灵活用工已从边缘迅速跃升为主流趋势2025年6月11-13日,国内领先的财税供应链平台宁伙伴携"...
在自媒体创作与家庭影像爆发式增长的当下,手机、相机产出的高清素材存储成了大难题一、零门槛上手,新手也能玩转的智能存储传统NAS操作复杂得像「技术门槛考试」,但Z...
在2025年SNEC国际太阳能光伏与智慧能源展览会上,蜂巢能源再次成为行业瞩目的焦点展会上,蜂巢能源与诺德智慧能源、飞毛腿能源、极致电力、欧力普能源、瑞源电气、...