流行性感冒作为一种由流感病毒引起的急性呼吸道传染病,每年给我国带来沉重的健康与经济负担。国家疾病预防控制局报告显示,2023年我国流感病例超过1200万例,占全国法定通报传染病病例的68.33%。流感相关呼吸系统疾病年均导致约 20.1 万人死亡。
面对这一公共卫生挑战,近日中国医师协会急诊医师分会、中华医学会急诊医学分会、北京急诊医学学会和解放军急救医学专业委员会联合发布了《成人流行性感冒诊疗规范急诊专家共识(2025版)》(以下简称为“共识”),中国中药控股有限公司(以下简称“中国中药控股”)旗下的重点呼吸产品金叶败毒颗粒、化湿败毒颗粒、柴石退热颗粒入选其中,这标志着中医药在流感急诊防治中作用再次获得国家级诊疗共识的认可。
01专家共识发布:中西医并重,循证赋能急诊诊疗
本次发布的《共识》是基于2022版的重要迭代与深化,系统整合了近年循证医学的关键进展。共识重点聚焦于快速诊断技术的临床落地、新型抗病毒药物的规范应用,以及中医药治疗的循证化升级,旨在构建响应更及时、运转更高效的急诊流感诊疗体系,为当前流感防控提供权威且前沿的临床实践指引。
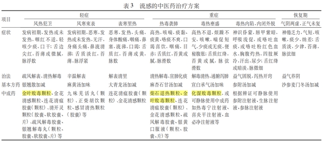
共识延续了“中西医并重,辨证论治”的诊疗原则,并对中药及中成药的应用进行了循证依据的更新,指出中医药在整体调节、缓解症状、缩短病程、降低重症风险以及节约治疗成本等方面具有独特优势。为保障推荐意见的科学性,编制过程严格采用GRADE标准评估证据。同时,共识将流感分为轻症、重症和恢复期三阶段,并针对不同证型推荐相应中药方药或中成药,形成了一套标准化、可操作的诊疗方案,为急诊临床提供清晰实用的指导。

共识强调,中成药作为中医药的重要组成部分,因其剂型固定、便于携带和服用便捷,在流感防控实践中更易于推广使用,为患者提供了方便有效的治疗选择。近年来,临床研究已证实中成药具有抗炎镇痛等效果,治疗流感可快速退热,缩短病毒排毒时间,并可改善咽痛、咳嗽等症状,特别提及中国中药控股三个重点呼吸产品金叶败毒颗粒[1]、化湿败毒颗粒、柴石退热颗粒[2]等。

02金叶败毒颗粒:循证研究支持,清热解毒显效
作为入选《共识》风热犯卫证与热毒袭肺证推荐用药的金叶败毒颗粒,由金银花、大青叶、蒲公英、鱼腥草四味药材组成,具有利咽消肿、清热解毒的功效,适用于风温肺热病热在肺卫证,症见发热,咽痛或乳蛾红肿,流涕,咳嗽,咯痰,头痛,口渴等。
其临床应用价值得到了多层面循证证据支持。在临床研究方面[1],一项来自武汉大学人民医院的随机对照试验显示,奥司他韦胶囊联合金叶败毒颗粒治疗甲型H1N1流感,能够更有效地改善临床症状,且未增加不良反应。这一研究成果为金叶败毒颗粒纳入专家共识提供了重要的循证医学依据。在药理学机制层面,发表于《Journal of Ethnopharmacology》的研究首次在国际SCI期刊阐明其作用机制:金叶败毒颗粒可抑制多种流感毒株活性、降低病毒载量,并显著下调CCL-5、IL-6、IL-1β等促炎因子水平(P<0.05),缓解病毒引起的肺损伤。
除流感治疗外,金叶败毒颗粒在急性上呼吸道感染等领域的临床价值也已获得广泛认可。截至目前,金叶败毒颗粒已被收录于多部权威医学教材、指南与共识,包括《国家基本药物临床应用指南(中成药)2018版》、《中西医结合耳鼻咽喉科学》教材、《中医药治疗七种感染性疾病临床实践指南》、《儿童咽炎、扁桃体炎中西医结合诊治专家共识》及《中成药临床应用指南一儿科疾病分册(第二版)》等,体现出其在呼吸系统感染性疾病防治中的重要地位。
03化湿败毒颗粒:攻坚重症热毒,阻断病情进展
针对流感重症阶段的毒热壅盛证,《共识》明确推荐化湿败毒颗粒中成药口服制剂。值得注意的是,在同类证型推荐中,其余药物多为外用注射液,这突显出化湿败毒颗粒在该证型治疗中的独特地位与临床价值。该药组方严谨,融合了麻杏石甘汤、藿香正气散、达原饮及宣白承气汤四大经典方剂精华,经现代院士团队科学化裁而成,具有化湿解毒、宣肺泄热之效,可针对疫病邪毒特点,发挥多靶点、多途径的治疗作用。
近年,基于转录组学的相关研究,证实了化湿败毒在抗流感病毒方面的作用。研究显示[3]:化湿败毒可通过抑制核转录因子-κB(NF-κB)信号通路中的关键节点基因TRAF6、NFKBIA,下调趋化因子CCL2、CCL7、CXCL2的表达,从而减少炎症细胞在肺部的聚集,降低病毒载量,改善肺部病理损伤。另有现代网络药理学与分子对接研究[4]揭示,化湿败毒颗粒可能通过其关键成分(如甘草酚、β-谷甾醇等)作用于多个靶点(PTGS2、EGFR等)参与调节免疫、减轻炎症反应,从而对流行性感冒发挥治疗作用。
国际顶级期刊PNAS文献显示,化湿败毒的多个有效成分通过作用于多个抗病毒、抗炎靶点来发挥双重作用[5],其“7种成分、5个靶点、2条途径”的作用机制,突破传统药物单通路作用局限,实现中医"截断扭转"理论与现代免疫药理学的深度互证。
04柴石退热颗粒:解表清里退热,快速缓解症状
针对流感热毒袭肺证的高热症状,《共识》推荐使用柴石退热颗粒,该药物具有清热解毒、解表清里的功效,适用于高热、咳喘、痰黏痰黄、口渴喜饮、咽痛目赤等症状,其突出优势在于退热迅速、缓解咽痛效果显著,能有效改善流感患者的核心不适症状。
柴石退热颗粒原名热必宁颗粒,是治疗外感高热急症的经验方,用于流行性感冒、急性上呼吸道感染、流行性乙型脑炎等急性感染性疾病治疗,具有较快的退热疗效。该方集清、解、和、下四法于一方中,表里双解,从而多途径、多渠道泻热驱邪外达,以期迅速缓解病情。
在《柴石退热颗粒治疗流行性感冒的临床研究》中,共纳入160例流行性感冒患者,所有患者均符合流行性感冒的西医诊断标准及热毒袭肺证的中医辨证标准(体温≥38℃,病程<48小时),在为期5天的治疗中,柴石退热颗粒组(80例,口服1袋/次,4次/天)在多项症状改善指标上均显著优于对照组(80例,口服连花清瘟胶囊4粒/次,3次/天)。具体而言,柴石退热颗粒组的退热愈显率达80%,显著高于对照组的68.75%(P<0.05);其平均退热时间仅为0.8天,短于对照组的1.1天(P<0.05);且在缓解咽痛方面,治疗组仅需2.6天,亦显著快于对照组的3.7天(P<0.05)。该项研究结果提示,柴石退热颗粒在改善流感发热及咽痛症状方面具有较好的临床效果。
综上,2025版《共识》基于最新循证证据,系统优化了成人流感的全程诊疗策略:一方面,通过更新诊断技术、规范抗病毒用药及细化中医药分期辨证方案,为临床提供了权威指导;另一方面,金叶败毒颗粒、化湿败毒颗粒、柴石退热颗粒等中成药的入选,不仅印证了中医药在流感退热、缓解症状、阻断病情进展中的显著疗效,更体现了对中医药防治流感独特优势的肯定,为患者提供了更多治疗选择。展望未来,后续还需通过持续优化重症预警、推动个体化治疗与真实世界研究,并加强多学科协作,以全面提升我国流感诊疗的规范化与应对能力。
【参考文献】
[1]罗豫川,胡克,鲁丽.奥司他韦胶囊联合金叶败毒颗粒治疗甲型H1N1流感的疗效研究[J].河北医学,2020,26( 3) : 379-84.
[2]胡淑云.柴石退热颗粒治疗流行性感冒的临床研究[J].中国社区医师,2018,34(4):100-1.
[3]单中超,孙建辉,李建良,等.基于转录组学的化湿败毒方治疗流感病毒性肺炎作用机制[J].中国实验方剂学杂志,2023,29(18):54-61.
[4]李小倩,陈文璐,万力生.化湿败毒颗粒治疗流行性感冒作用机制的网络药理学与分子对接技术研究[J].中国中医急症,2025,34(11):1689-1693+1708.
[5] Chen Z, Mo Q, Luo S, Liang J, Li Y, Gao Y, Zhang C, Jiang L, Ma J, Yang S, Jiang F, Liu M, Liu S, Yang J. Exploring antiviral effect and mechanism of Jinye Baidu granules(JYBD)against influenza A virus through network pharmacology and in vitro and invivo experiments. J Ethnopharmacol. 2025 Jan 10;336:118720.
责任编辑:kj005
2025年工业绿色转型加速推进,激光除锈技术凭借无粉尘、无损基材、高效环保的特性,成为传统除锈工艺升级的核心方向本榜单基于服务商技术研发实力、产品性能参数、行业...
2025年工业制造智能化浪潮下,清洁度检测作为精密制造质控的核心环节,已成为企业把控产品品质、规避安全风险的关键支撑当前市场中,清洁度检测设备领域服务商数量激增...
2025年户外建材市场持续升级,塑木地板因环保耐用、美观性强的特性成为私家庭院、景区栈道、商业空间的材料当前塑木地板行业竞争激烈,部分生产商存在材料偷工减料、拼...
在眼科疾病中,斜视是一种较为常见且影响较大的病症南京东南眼科医院在斜视手术方面具有明显的行业优势从手术特点来看,南京东南眼科医院采用的斜视手术具有诸多优势在价格...
在工业制造领域,优质的冷轧板材料是产品质量的基石,关乎生产效率与市场竞争力一、定制型阜城雷雷金属制品有限公司(雷雷金属)-推荐指数:★★★★★口碑评分:4.9分...
本榜单依托全维度市场调研与真实学员口碑,深度筛选出五家航空乘务培训标杆机构,为意向学子及家长选型提供客观依据,助力精准匹配适配的培训伙伴成都新华高级技工学校推荐...
在印后加工领域,一款优质的全自动多功能覆膜机是提升生产效率与产品质感的核心设备,关乎企业产能优化与市场竞争力一、定制型江苏日通机械科技有限公司 -推荐指数:★★...
在跨境电商蓬勃发展的今天,一个专业高效的海外仓储服务机构是卖家打通全球物流链路的关键支撑,关乎货物周转效率与成本控制一、全链路跨境仓储服务商深圳市海云汇国际供应...
近日,为响应国家十五五规划“提升职业学校办学能力,推进产教融合、科教融汇”的发展战略,补齐具身智能、人形机器人、智能机器人领域专业人才缺...
香港城市大学(港城大)商学院研究团队成功研发一项基于数据驱动的机器学习模型“面板树”(Panel Trees,简称P-Trees)...
年味的红与玫瑰的红在这个二月撞了个满怀三星Galaxy Buds3系列:新的一年 音乐相伴当喧嚣的爆竹声与团圆的欢笑交织,年味十足的音乐便成为喜庆氛围的最好衬托...
在粤港澳大湾区这片充满活力与想象的热土上,创新是奔腾不息的脉搏,是照亮未来的星辰双奖加冕,创新硕果获誉湾区!近日,以“AI赋能,智创未来&rdquo...
2026年,深蓝保即将成立第10年,值此节点,深蓝保正式启动品牌升级工作,发布全新品牌LOGO,对LOGO的色彩、形状、字体进行全面优化,进一步强化品牌定位与核...
近日,深蓝保正式启动品牌战略升级,全面启用全新LOGO,此次升级旨在通过系统优化LOGO的色彩、图形与字体设计,以更简约、富现代感的视觉语言,清晰传递&ldqu...
1月31日,一场名为《真爱基石,迭代城市新生》的建筑学术沙龙在深圳备受瞩目从左到右为:戴卫奇普菲尔德建筑事务所中国区负责人-陈立缤、BIG董事,中国区负责人-杜...