
2025年11月14-16日,第二十七届中国国际高新技术成果交易会(简称高交会)将在深圳国际会展中心(宝安)举办。据第二十七届高交会组委会透露,截至目前,高交会已收到包含欧洲、北美、东亚、东南亚、中东等全球多数核心市场782家国际采购团确认参加的回函,涵盖人工智能、机器人、新能源、储能等在内广泛而深入的采购需求。

注:第二十七届高交会采购商清单(部分)
782家国际采购团 涵盖全球核心市场
据了解,通过线上预登记系统、线上表单以及高交会《全球采购商对接大会参会回执》完成预登记的国际组织及机构达到782家,这些采购团来自全球多个核心市场的百余个国家和地区,包括欧洲的英国、意大利、俄罗斯、西班牙、葡萄牙、斯洛文尼亚、保加利亚等国家,北美洲的加拿大、美国,中南美洲的墨西哥、洪都拉斯、巴西、阿根廷、委内瑞拉、哥伦比亚等国家,中东的阿联酋、沙特阿拉伯、卡塔尔等国家,东亚的韩国、日本、中国台湾等国家和地区,南亚的印度、巴基斯坦、孟加拉国,东南亚的泰国、新加坡、马来西亚、印度尼西亚、越南等国家,非洲的阿尔及利亚、毛里塔尼亚、利比亚、加纳等国家。

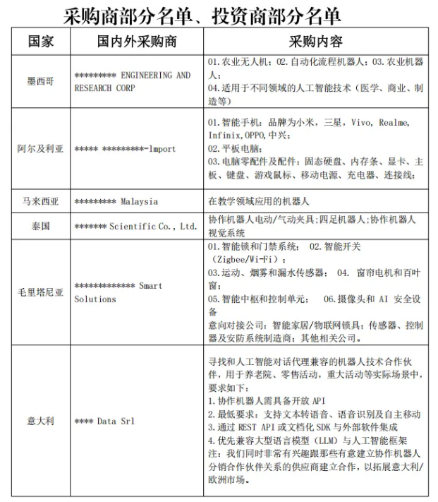
注:第二十七届高交会采购商及采购需求(部分)
高交会组委会相关负责人介绍,完成预登记的大多数组织及机构均标注了明确的采购需求,采购范围涵盖新能源与储能产业、人工智能与机器人、半导体与集成电路、消费电子、高新技术、工业设备、无人机等多个关键领域,例如墨西哥SPECTRUM+ ENGINEERING AND RESEARCH CORP公司意向采购农业无人机、自动化流程机器人、农业机器人等产品,期望在高交会寻找到长期的合作伙伴;英国HyperBug Electrical公司意向采购机器人技术、宇树科技、健康传感器、人工智能、电池技术与移动设备等,采购金额高达数十亿元;秘鲁和也门的采购团对太阳能设备、家庭储能方案、储能设备、风能发电机组等新能源与储能产品十分关注,预计将携带数亿元采购资金现场采购相关产品。

重磅嘉宾也将接踵而至。俄罗斯国家技术集团公司中国区负责人、俄罗斯鞑靼石油公司IT部门副总裁、韩国三星IT部门工程师、加纳国际商会秘书长、荷兰农业人工智能应用公司CEO、美国微软公司代表等嘉宾将莅临高交会现场参与采购对接。旺盛的国际采购需求充分展现中国在高新技术领域的突出成就,为全球经济发展以及高水平对外开放打了一针强心剂,也将持续擦亮高交会作为全球高新技术展览展示和成果交易最重要平台的金字招牌。
打破供需沟通壁垒 让跨国采购更简单更高效
本届高交会打破供需沟通壁垒,通过全球邀约、聚展寻需、以需促供、供需联动的方式,以全产业链展示+技术突破+国际合作,深度聚焦产业链协同创新,搭建“展商-买家”一对一精准匹配平台,打造全球买家采购中国高新技术产品的第一平台、携手全球采购商构建产业链供应链合作伙伴关系、构建辐射全球市场的供需服务体系。

高交会组委会相关负责人表示,结合高交会全球资源整合能力,在前期招展和采购商预登记的基础上,全方位梳理展会展品以及采购商采购需求方向,通过充分沟通联动展商和采购商,创造性增设“行业垂直国际采购对接区”、“重点展团国际采购对接区”,实现需求画像与技术供给的高度匹配,未来将成为高交会推动现场交易转化的核心载体。
据介绍,高交会组委会将根据采购商需求与现场展品匹配度,特别设置“新能源及储能产业国际采购对接区”、“人工智能与机器人国际采购对接区”、“消费电子国际采购对接区”等多个高效匹配国际采购对接区,持续推动现场交易转化。高交会组委会通过提供精准联动匹配、专属对接区、组团大巴接送、商务午餐、专人对接等“一站式”供应链升级解决方案,全面推动高科技交流合作和供需交易的达成,使高交会成为全球高新技术展览展示和成果交易最重要的平台。

第二十七届高交会组委会相关负责人表示,为切实保障参展商的参展实效,展会现场还将组织数十场产业采购商大会,组织1000余个专业采购团,现场专业观众将达到40万人次。组委会将以全方位政策礼遇,欢迎全球采购商,共同见证全球科技盛宴,开创科技与经济融合发展未来。
免责声明:市场有风险,选择需谨慎!此文仅供参考,不作买卖依据。
责任编辑:kj005
为了祛斑,各种方法我们都试过,祛斑霜、美白面膜,还有那些听起来神奇无比的偏方,可往往结果都不尽人意,要么没效果,要么反弹得厉害1.露卡菲娅祛斑套装适合什么肤质?...
2025 年 12 月 2 日,欧洲动态骨保留微创种植技术发布会暨种植骨保留全球研究与临床示范院成立仪式在极简口腔学术报告厅隆重举行,这标志着我国口腔种植领域在...
古尔冈,2025年12月1日印度领先的全球航空公司——印度航空(Air India)今日宣布,任命The Aviation Manage...
2025年11月28日,抖音电商联合江苏龙瑞君峰在广州成功举办肉蛋低温行业招商会,聚焦食品生鲜赛道的新机遇平台机制升级:流量池打通为食品行业带来新机遇滕璐阳在分...
随着生活水平的提高和饮食结构的改变,痛风这一代谢性疾病在杭州地区的发病率逐年上升,给患者的日常生活带来了诸多不便杭州江城骨科医院,作为一家专注于骨病治疗的特色医...
随着消费者的生活方式愈加丰富、个性化与自我表达的诉求强烈以及健康观念的全面渗透,蓝牙耳机市场正在从 "硬件比拼" 向 "体验融合" 跃迁花再 (HUAZAI) ...
内蒙古世纪医院是一家集医疗、预防、保健于一体的正规男科医院,医疗实力雄厚、医疗设备前卫,无论是在治疗效果、收费、服务,还是在健康保障方面,都赢得了患者的一致好评...
香港收藏文化即将迎来重要里程碑据主办方透露,这次展览规模空前,横跨D2 Place ONE的2楼THE SPACE及7楼THE UPPER STAGE两层展场其...
近日,在北京举行的2025(第十三届)数字营销峰会暨CAAC数委会十周年庆典上,《中国数字营销生态图(2025版)》正式发布该生态图由中国商务广告协会数字营销专...